Work in Progress

CULTA

A beauty service booking platform for Hong Kong — currently in product discovery and early development phase

Status
Discovery Phase
Role
Product Manager
Market
Hong Kong
Domain
Beauty Tech

The Concept

The beauty service industry in Hong Kong remains fragmented. Customers rely on word-of-mouth, Instagram browsing, or walking into salons without knowing pricing or availability. Service providers struggle with no-shows, inefficient booking management, and limited customer insights.

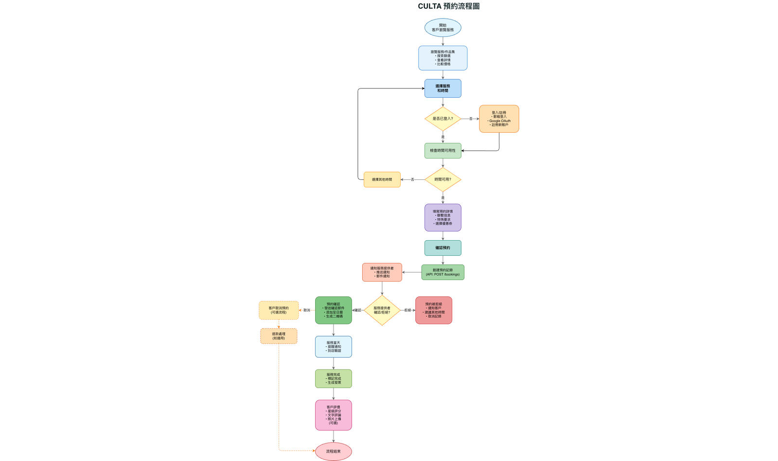
CULTA brings the convenience of modern booking platforms to the beauty industry, with a visual-first approach inspired by Xiaohongshu (Little Red Book). Users can browse stylist portfolios, book appointments, and discover new looks through AI-powered style matching.

Where We Are Now

Completed

Problem Definition

Identified key pain points through initial market research: fragmented discovery, lack of transparency in pricing, no-shows hurting business revenue, and missed opportunities for customer retention.

In Progress

User Research

Conducting interviews with both sides of the marketplace — customers who regularly book beauty services and salon owners/stylists. Building personas and mapping the complete customer journey from discovery to post-service review.

Upcoming

MVP Definition

Prioritizing features based on user needs and technical feasibility. Defining the minimum viable product that delivers core value while allowing for rapid iteration based on real user feedback.

Upcoming

Prototype & Test

Building interactive prototypes for key user flows. Running usability tests with target users to validate assumptions and refine the experience before development begins.

What We're Learning

Customer Pain Point

"I never know if a stylist is good until I try them. I wish I could see their actual work on real customers, not just professional photos."

Business Pain Point

"No-shows kill our revenue. We overbook to compensate, but then we have angry customers waiting. There's no good solution."

Opportunity

Visual portfolio browsing with authentic customer photos could build trust and help customers find the right stylist match.

Opportunity

Deposit system with flexible rescheduling could reduce no-shows while maintaining customer goodwill.

Stack & Architecture

While still in discovery phase, the technical architecture is being designed to support the unique requirements of a two-sided marketplace: real-time availability, secure payments, media-rich content, and AI-powered recommendations.

React 18 TypeScript Tailwind CSS PHP Backend MySQL Cloudflare R2 Airwallex PWA

Planned Features

  • Visual portfolio browsing with Xiaohongshu-style feed
  • AI-powered style matching (upload inspiration photo, get matched stylists)
  • Real-time booking with availability management
  • In-app messaging between customers and service providers
  • Membership and loyalty program
  • Review and recommendation system
  • Multi-location support for chain salons
All Projects CULTA — Work in Progress Next: BlockATM